【《寻秦记》+《捕风捉影》】港片的末法时代_派派后花园

用户中心 游戏论坛 社区服务
发帖 回复
阅读:260 回复:1

[原创首发] 【《寻秦记》+《捕风捉影》】港片的末法时代

刷新数据 楼层直达
岚歌雅望

ZxID:11398107


等级: 热心会员
智者不入爱河,愚者重蹈覆辙
举报 只看楼主 使用道具 楼主   发表于: 03-01 0
— 本帖被 宸章 执行提前操作(2026-03-01) —
  最近在家里也是闲着,就把之前一直积攒但没看的电影都看了,以犯罪片为主,比如卖情怀的《寻秦记》、怪里怪气的《爆水管》、沉郁的《三大队》,还有去年难得评分很高的动作港片《捕风捉影》,昨晚看的是台影《96分钟》。风格很不一样,评分各不相同。这几部电影各有优缺点,但给我留下印象最深刻的,还是那两部港片。
  
  《寻秦记》是接续了20多年前的港剧拍的后续,除了卖情怀圈钱别无目的。看配置也知道,都是香港影坛的老戏骨出演,古天乐、林峰、萱萱、郭羡妮、苗侨伟等等,肉眼可见的老了,打不动了;主演配角里,唯一的大陆面孔是白百何,但她那个角色,替换成任何一个其他的小花也可以,没有“非她不可”的必要性,看她的人设也挺单薄,立不太住,也不知道特意让她出演这样一个角色,背后有没有什么PY交易?

  
  阴谋论结束,接着聊《寻秦记》本身。之前的港剧有多好,这部续作电影就有多烂。为了照顾没看过港剧的观众(比如我),电影里穿插了大量的港剧画面,很古早的那种,和现在的画面技术很不匹配,看的我好出戏;剧情也很单薄,无非是反派复仇是迫不得已,两大男主最后握手言和。当我以为还能有个剧情小高潮的时候,它就突兀的结束了,只留了一个大彩蛋——所有人穿越回现代看一眼。整个电影按一部标准电影来看,我觉得有点不合格的,剧情结构设置的不合理,结局有点虎头蛇尾——很明显,留了个钩子,是为了看票房如何,日后好拍续集继续圈钱吗?

  
  至于服道化,也就不说了,我能理解为了视觉美观,把衣服做的精致一些。但在秦国(还不是秦朝)时期出现现代的T恤,是不是有点太不合理了?反派们从现代带回来了各种闻所未闻的高科技设备,项少龙在秦朝生活了这么久,居然上手就会用,这领悟力是不是也太超前了?这些都是bug,但似乎也无所谓了,为了圈钱、卖情怀拍的电影,赚的是快钱,何必考虑这么多?

  
  相比于豆瓣评分只有6.4的《寻秦记》,去年成龙主演的犯罪大片《捕风捉影》要好很多。但我觉得严格来说,其实它不是严格的港片,因为导演和编剧是杨子(不是黄圣依前夫),内地人;故事发生地在澳门,也不是香港;主演里,除了两个老戏骨成龙+梁家辉,其他基本都是内地演员,比如张子枫、此沙等。之所以把它成为港片,除了资本的因素,可能也是看在两个老戏骨的面子上?

  
  我说港片进入了“末法时代”,也是因为能撑起影片和票房的,只剩下老戏骨。成龙,1954年出生;梁家辉,1958年出生。两个老家伙拼命撑起这部戏,除了精妙的文戏,也得负责打戏,辛苦的很。文戏不必多说,两位都是拿过演技大奖的好演员,能把握的很好;至于打戏……其实还是他俩的戏份最吃重。看着两个人最后在快餐店的打斗,我才突然有了这么个感觉——港片的退场,很难看,正如同两个老人的互殴一样,不体面、气喘吁吁、甚至带着血腥和肮脏。

  
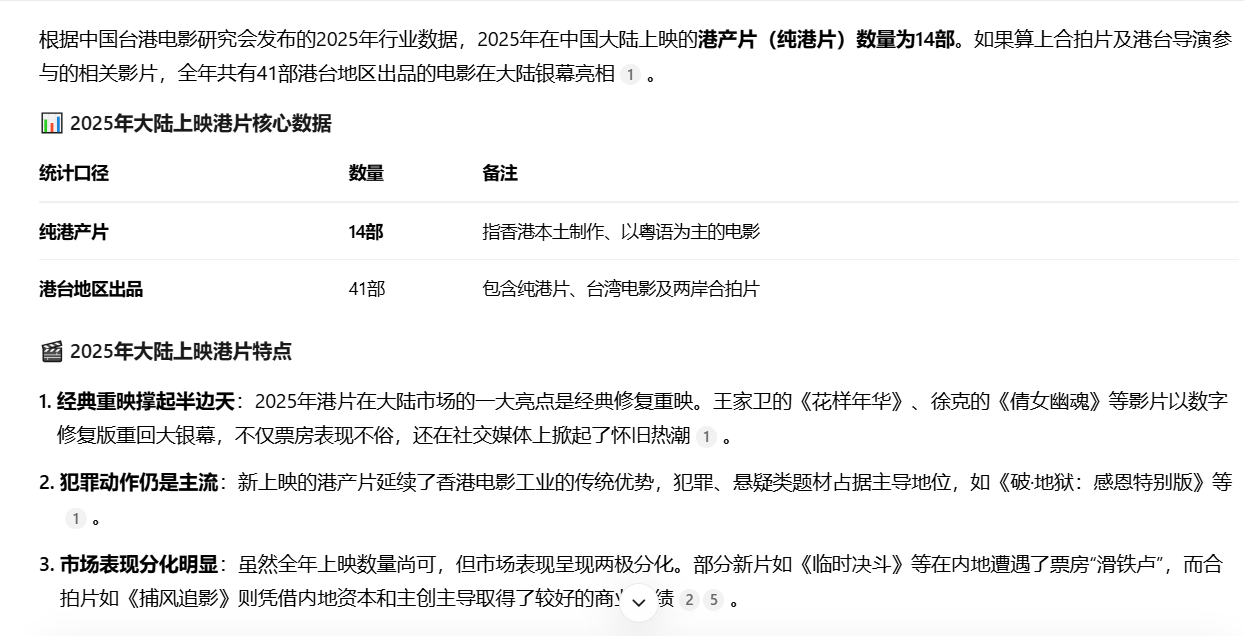
  港片式微的呼声一直存在,而且是现实。君不见多少香港老戏骨奔赴内地捞金。之前还是在内地影视剧打转转,现在都去景区当NPC了。但不论是哪种做法,都是卖情怀——否则谁认识他们呀!当然了,赚钱嘛,不磕碜。但港片的质量却在肉眼可见的下降。根据中国台港电影研究会发布的2025年行业数据,2025年在中国大陆上映的港产片(纯港片)数量为14部。如果算上合拍片及港台导演参与的相关影片,全年共有41部港台地区出品的电影在大陆银幕亮相,还有一部分是经典重映,比如王家卫的《花样年华》、徐克的《倩女幽魂》等。但重映后的口碑和票房如何,大家都心里有数。

  
  港片为什么不行了?这是很多人在讨论的原因之一。不论是哪个行业,崛起与黄金时代,都是与经济大环境息息相关的。但港片的特殊性在于香港的黑帮横行,催生出了大量好片与烂片,共同撑起了港片最早期的繁华时代。但后来,黑帮转到更为隐蔽的地下,港片也有了相关的法制法规,这是一件好事,但也让港片的运行模式被大陆观察和学习到,最后甚至超越出去。加上现在短剧流行、AI高效,拳拳到肉的港式动作片,似乎也没了必要,逐步被取代,好像也是能想到的事。

  
  当然了,港片的没落还有很多其他因素,会有无数专家去研究,去分析,然后试图拯救港片。但是,港片的黄金时代已经过去了,能不能再崛起,就看它的造化了。但是,港片的影响会一直存在,并且继续以其他的形式,让我们感受到它的独特魅力。
本帖最近评分记录: 2 条评分 派派币 +71
  • 宸章

    派派币 +21 03-01

    ヾ(o・ω・)ノ 质量补分。感谢分享。

  • 宸章

    派派币 +50 03-01

    ヾ(o・ω・)ノ 影视评论基础分。

所见皆星辰,星辰皆是你

宸章

ZxID:48395933


等级: 派派版主
配偶: 月昭
2023.6.24回归;2019.08.28转正;2019.06.21【影视天地】实习;2016.05.21结婚;2014.05.08注册
举报 只看该作者 沙发   发表于: 03-01 0
【《寻秦记》+《捕风捉影》】港片的末法时代已审

 
发帖 回复