来源:财联社
一、 多维度看青岛市城投债信用风险
青岛市债务投资效果未完全显现,整体面临较大债务压力。从山东省整体情况看,青岛市综合财力较强,但债务规模及债务率亦位列省内首位,整体面临较大偿债压力。从区域城投情况看,青岛市城投平台数量位居山东省首位,区域城投有息债务占区域政府广义债务比例高。从财政收入情况看,受减税降费、土地市场低迷等因素影响,近年青岛市财力有所波动,同时随着城投有息债务及地方政府债务的快速扩张,青岛市广义债务率持续攀升,2022 年增速斜率有所提升。
从区县情况看,2022 年青岛市各区县广义债务率整体处于偏高水平,李沧区域债务规模持续攀升,一般公共预算收入持续下滑,债务压力不断加大。其中李沧区财力偏弱但债务率极高;黄岛区财力较强、广义债务规模最大;即墨区及胶州市财力较强但也存在较大债务压力。青岛市各区县地方政府广义债务以城投有息债务为主,黄岛发债平台数量最多,即墨、李沧平台数量相对较多。从市场关注度较高的李沧区情况看,2018-2020 年非税收入占比较高,财政收入质量较差。2020 年以来一般公共预算收入持续大幅下滑,主要受非税收入(国有资源(资产)有偿使用收入)大幅下滑、税收下滑等因素影响。受区域城投有息债务大幅增长影响,广义政府债务率持续大幅攀升,偿债压力不断加大。
李沧区再融资压力较大,城阳区、即墨区面临一定再融资压力。从债券净融资情况看,2023 年以来青岛市单季度净融资持续为正,三季度有所放量。其中市本级、黄岛区及胶州市净融资规模较大。从到期情况看,2023 年四季度青岛市需偿还 227 亿-446 亿元到期债券,2023 年四季度及 2024 年市本级、黄岛、即墨、胶州、李沧到期债务规模较大,李沧区再融资压力较大,城阳区、即墨区面临一定再融资压力。
2023 年以来,青岛市发生了非标逾期、商票逾期、评级下调等风险事件,负面舆情主要来自李沧区。2023 年 6 月,李沧区集中爆发非标负面舆情,多家信托公司公告李沧区域平台借款逾期。信托公司通过发函、现场沟通等方式督促李沧区某平台公司尽快还款,引起广泛关注。舆情发酵后,部分信托公司发布公告称已收到相关款项,但 9 月末,该平台再度发生非标负面舆情。商票逾期方面,青岛市目前商票逾期平台主要位于李沧区,截至 9 月末相关逾期仍未解决,且金额有所扩大。本年年初,有舆情显示城阳区共有产权人才房区级城投资金未到位导致开发商拒绝交房,随着事件发酵,相关城投公司发布说明称已将所欠房款拨付到位。上述事件显示城阳区、李沧区等部分区县城投资金链较为紧绷。2023 年,国际评级机构惠誉(Fitch Ratings)多次下调青岛市本级、即墨区等地城投企业评级展望,引发市场关注。调整原因为地方政府财政实力下滑,导致提供外部支持的能力边际下降及债务上升等。
从市场指标看,青岛市整体市场认可度整体较高,但相对弱于济南及烟台,同时李沧区与认可度低。隐含评级及收益率方面,截至 2023 年 10 月 12 日,青岛市无中债隐含评级为 A+的债项,AA-及收益率 5%以上的发行人主要位于李沧区。从估值水平看,青岛市综合财力较强,高等级发行主体较多,利差水平显著低于山东省平均水平,但受区域整体债务压力较大,李沧区、即墨区等区域部分平台利差较高等因素影响,高于济南及烟台,且高于全市场平均水平。2023 年以来青岛市城投债利差水平随市场整体下行,处于近一年内中等偏下水平。从折价成交情况看,2023 年以来,山东省折价成交主要位于潍坊和济宁,二者成交 金 额 占 比 达 82% , 而 青 岛 市 折 价 成 交 金 额 占 比 很 低 , 且 成 交 全 部 来 自 李 沧 。
二、 一揽子化债方案如何落地青岛
中共中央政治局会议提出制定实施一揽子化债方案,特殊再融资债券启动发行,中央层面支持政策持续出台,指导山东逐步降低高风险地区债务风险水平,引导金融机构积极配合化解地方政府债务风险。2023 年以来,中共中央政治局会议提出制定实施一揽子化债方案,2023 年 9 月 26 日起,用于偿还存量债务的特殊再融资债券已重启发行,截至 2023 年 10 月 12 日发行规模已超过 4,100 亿元,目前发行规模较大的省份包括内蒙古、辽宁、广西等,市场认为本轮特殊再融资债实际发行规模可能会超出此前预计的 1.0-1.5 万亿元,一揽子化债力度及空间或超过 2019 年。2022 年下半年以来,中央出台了一系列支持山东省化解债务风险的支持性文件,指导山东逐步降低高风险地区债务风险水平,防范化解重大金融风险,指导银行机构完善大型企业债务融资监测预警机制,提前制定接续融资和债务重组预案,积极配合地方推进重点企业风险化解及遗留问题解决。2023 年,山东省政府牵头防范化解债务风险,推动金融机构与地级市战略合作。据媒体报道,8 月初,山东省政府已派出专项督导组摸清底数,指导潍坊制定了一揽子化债方案,并将通过两只省级稳定化险基金、专项债倾斜、省市国有企业合作等举措,实现“以长换短、以新换旧、以低换高”,利用 2-3 年时间根本扭转潍坊市的债务问题。
青岛市一揽子方案或将以债务置换为核心,配合资产注入、资产盘活、扩大城投公司经营性回款等举措。山东省及青岛市经济实力雄厚、金融资源丰富,在政策引导下,可供选择的化债方案较为丰富。财政部 2018 年印发的《地方全口径债务清查统计填报说明》中曾列举六大化解隐债途径,包括(1)安排财政资金偿还;(2)出让经营性国有资产权益偿还;(3)利用项目结转资金、经营收入偿还;(4)转化为企业经营性债务来偿还;(5)通过债务置换或展期等方式;(6)采取破产重整或清算方式。结合青岛市地区禀赋及化债动作,一揽子化债方案或将以债务置换为核心,配合资产注入、资产盘活、增加城投公司经营性回款等举措。
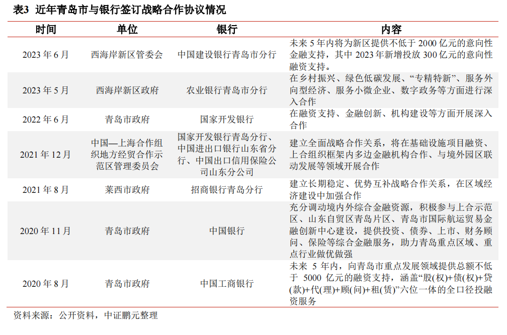
(一)预计银行等金融机构参与的债务置换将为青岛市主要化债模式。市场预期下半年发行特殊再融资债券的可能性较大,特殊再融资债券的用途之一是用于建制县区隐性债务风险化解试点,化解高风险地区债务风险。但再融资债券置换隐债过程中,隐债余额减少,政府债务余额增加。青岛市城投公司整体有息债务规模大,从青岛市政府债务限额看,化债空间可能相对有限。截至 2022 年末青岛市债务限额为3,390.25 亿元,2023 年全市新增政府债务限额 556 亿元,政府债务限额合计 3,946.25 亿元;截至 2022 年末政府债务余额为 3,097.63 亿元, 2023 年 1-9 月地方政府债净融资 560.96 亿元,整体剩余额度约 287.66 亿元。当前城投公司的主要融资渠道仍为银行信贷,银行等金融机构同时也是城投债的重要投资人,在监管机构统筹协调金融支持地方债务风险化解工作的背景下,预计金融机构参与的债务置换/展期仍将为主要化债模式。具体化债举措可能包括置换高息债务(特别是非标融资)、延长还款期限、降低融资成本等,以舒缓区域流动性压力及利息负担,实现债务“削峰”管理。强有力的债务置换也将有效提振市场信心,使尾部区域重构债券市场再融资能力。近年青岛市、区政府持续加强融资方面的外部沟通工作,青岛市及市辖区与多家银行签订了战略合作协议,2022 年 8 月、11 月,李沧区举办项目推介会及恳谈会,2023 年 4月青岛市召开全国债券投资人调研会,与金融机构、国有企业及投资者扩大合作,积极协调金融资源。

(二)市政府组建青岛东鼎产业发展集团有限公司,推动产业升级和区域协调发展。2023 年 7 月 12日,青岛市政府发布通知,为加快培育战略性新兴产业,推动产业升级和区域协调发展,市委、市政府研究决定,组建青岛东鼎产业发展集团有限公司(以下简称“东鼎产发集团”),列市直企业管理,市国资委代表市政府履行出资人职责,注册地位于李沧区,注册资本 100 亿元。东鼎产发集团经营范围主要包括以自有资金从事投资活动、资产评估、自有资金投资的资产管理服务、以私募基金从事股权投资、投资管理、资产管理等活动,以及园区管理服务、酒店管理、私募股权投资基金管理、创业投资基金管理服务等。东鼎产发集团整体定位较高,人员配置较强,董事长李蔚曾任青岛市国资委党委书记,现任青岛城市建设投资(集团)有限责任公司董事长;董事刘丹为李沧区副区长,分管李沧区属国企和国资监管。2023 年 9 月 27日,具有丰富金融领域任职经验的王振出任李沧区副区长。此前已有报道国家开发银行将为青岛李沧区提供资金支持,由青岛市成立政府债务平滑纾困平台,重点解决青岛李沧区的债务问题,将通过增资入股区平台公司、为城投平台融资提供流动性支持及增信服务,提升青岛市城投信用资质。但需注意,近年青岛市财政自给率为 78%左右,根据财政预算青岛市 2023 年政府性基金收入下滑 8%;2023 年 1-6 月全市政府性基金预算收入完成 269.03 亿元,同比下降 45%;根据中指数据,2023 年 1-9 月青岛市土地上出让金同比下滑 46.2%,财政资金仍整体偏紧,动用财政资金大规模化债的可能性不大,较有可能的是发挥财政资金的杠杆效应,与银行等金融机构密切配合,通过财政、金融联动化债。
(三)把握区位优势,盘活存量资产,提高闲置、低效资产使用效率。盘活资产的目的是以出租、担保及处置等方式提高城投持有的闲置或低效的不动产及其他国有资产的使用效率。根据青岛市政府网站发布的消息,2023 年 9 月 8 日,青岛市举办了盘活存量资产现场推介发布会,市属国企、区市财政及国资监管部门、金融机构、资管公司、社会资本方参加现场活动,共展示包括产业园、房产、土地、大型设备、车辆等五大类共计 1,000 余项存量资产。从李沧区看,2023 年 7 月份,李沧区财政局制定行政事业性国有资产清查工作方案,先后指导行政事业单位分别开展了 3 次资产专项、全面清查,区政府专题调度分析国有资产(资源)利用情况,形成相关优化使用建议,多举措提升国有资产使用效益。李沧区具备青岛市“白菜心”的区位优势,区属国企持有并运营大量区内写字楼和工业楼宇。根据李沧区恳谈会公布的信息,区内已建成和在建重点园区 11 处,总建筑面积 500 万平米,包含信联天地、生物医药产业园、院士港研究院等。根据李沧区政府于 2022 年 10 月发布的消息,区政府持续推动区内园区的招商引资工作,打造 10 支专业化招商队伍,统筹各街道、各国有企业土地、楼宇、厂房等资源,畅通载体信息,建立健全招商信息共享机制。李沧区出台了《李沧区国有企业高质量发展考核办法》,实施载体去化率与载体单位税收贡献度双指标考核,达到去载体存量、引税收增量的目的。针对园区存在的问题精准施策,紧紧围绕全市 24条产业链、全区“3+2+4”现代产业体系建设,相继引入了人民金服、海明光捷、中化海洋科技创新中心等项目,院士港载体整体利用率提高至 48%。2023 年 7 月 18 日,李沧区政府与山东魏桥创业集团签订合作协议,签署魏桥新能源汽车管理总部、新能源汽车中央研究院等 4 个项目的合作协议,合作项目将集中落地华澜数智港。后续,李沧区政府将持续提升载体效能,匹配区域发展方向,强化招商引资工作,优化完善载体盘活方式,统筹运用 REITs、资产证券化和资产整合等运作方式,有效盘活资产,提升载体的市场化运营效率。但短期内仍需关注区域房地产市场仍相对低迷,区内部分物业出租率较低,同时招商优惠期内存在一定免租情况。
(四)借房地产政策东风,提升城投公司自身造血能力,扩大经营性回款。根据《2020 中国人口普查分县资料》,我国 105 个大城市中包括 7 个超大城市及 14 个特大城市,青岛市为山东省 2 个特大城市之一(另一城市为济南),人口集聚、产业集聚效应对区域土地市场及房地产市场形成一定支撑。随着青岛市城市发展及城市更新等基础设施建设项目的推进,能够持续为区域城投公司创造业务机会,不断壮大城投公司经营性回款规模。以李沧区为例,李沧区为主中心城区之一,区位优势较好,青岛北站位于李沧,城市轨道交通双线换乘,进出青岛市区的南北主干道也经过区内,具备较好发展潜力,在土地资源方面也具备一定优势,辖区面积占青岛市老市内四区(市南、市北、四方、李沧)的近一半。全区人口整体净流入,截至 2022 年末全区常住人口 76.14 万人,较 2010 年增长 48.62%;65 岁以上人口占 11.06%,是市内最年轻的区县之一。目前青岛市正在深入实施城市更新和城市建设三年攻坚行动,2023 年共有 408 亿元政府专项债投向该领域,占比约 82%。2022 年 4 月,青岛市确定了 10 个重点低效片区,李沧区楼山区域(南片)、世博园及周边区域、北客站及周边区域 3 个低效片位列其中,三大片区涉及总面积约 30.24 平方公里(李沧区整体面积约为 99 平方公里)。当前房地产政策整体较为宽松, 2023 年 9 月,青岛市将市南区、市北区移出限购区域,从而实现全域取消限购政策;2023 年 8 月底,青岛市随全国作出调整,陆续在购房首付比例及贷款利率等方面推行优惠政策;2023 年 9 月 19 日,青岛市住房城乡建设局等部门联合印发文件明确“认房不认贷”。城市更新项目的实施有助于区域优化布局、推动产业发展及提升土地资产价值,充实地方政府持有土地资源,区域城投公司可通过基础设施建设、土地整理、房产销售等业务扩大经营性回款。但需注意区域土地、房地产市场仍然低迷,同时城市基础设施投资资金支出压力大、资金回笼周期长及新增债务等风险亦不容忽视。
(五)严肃财经纪律,加强地方政府债务风险管控,防止一边化债一边新增。2023 年 5 月,青岛市审计局公布了 2023 年工作要点,其中包括开展区市政府融资平台运营及风险管控,关注企业总体资产负债、投资经营等情况,规范企业投融资运营活动、提升风险防范控制能力和企业经营管理水平。根据《青岛市财政局 2023 年上半年工作总结》,青岛市财政局将健全政府债务风险预警机制,遏制增量、化解存量,确保债务风险可控。2023 年 7 月末,山东省结合中央有关文件印发了《关于进一步加强财会监督工作的实施方案》,对山东进一步加强财会监督工作提出了具体措施、明确了方向路径。2023 年 9 月 19 日,青岛市审计局在审计工作报告中提出全力提升财政资金绩效,加强政府债务、国有企业负债监督管理,及时防范化解隐患,严肃执行财经纪律约束,压实各方责任。严肃财经纪律、加强债务风险管控有助于青岛市巩固债务风险化解成果,防止一边化债一边新增情况的出现。
三、 区域信用风险演化分析及关注点
有效防范化解地方债务风险的政策背景下,青岛市城投债违约风险总体可控。7 月 24 日中央政治局会议提出“要有效防范化解地方债务风险,制定实施一揽子化债方案”,8 月 1 日,中国人民银行、国家外汇管理局召开 2023 年下半年工作会议,要求下半年要切实防范化解重点领域金融风险,统筹协调金融支持地方债务风险化解工作。8 月 18 日,中国人民银行、金融监管总局、中国证监会联合召开电视会议要求金融部门认真贯彻落实党中央、国务院关于防范化解重点领域风险的精神,统筹协调金融支持地方债务风险化解工作,丰富防范化解债务风险的工具和手段,强化风险监测、评估和防控机制,推动重点地区风险处置,牢牢守住不发生系统性风险的底线。不发生系统性风险仍为政策底线,作为山东省头部城市的青岛市率先发生城投债违约的可能性不大。
一揽子化债方案已充分调动市场情绪,但根治地方债务问题久久为功,央地关系、监管考核、区域发展及平台治理等多方面的提质增效值得关注。一揽子化债方案已充分调动市场情绪,但根治地方债务是一项长周期、需多部门配合的系统性工程。央地关系方面,关注国家层面的财税体制机制改革,如中央与地方财权、事权的分配与统一。地方监管考核方面,包括地方官员的考核标准是否多元化、不唯 GDP 论,地方财经纪律、债务管控执行及财政资金运用效率考核有效性等。区域发展方面,关注区域是否能够持续推动新旧动能转换、发挥资源禀赋、巩固航运物流、智能家电、轨道交通装备、新能源汽车、高端化工等优势产业,扩大产业集聚效应,做强海尔、海信、青啤等头部企业。平台管理方面,关注融资平台债务控增量、化存量、调结构。是否能够明确平台功能定位、控制平台数量、推动平台整合、适度谨慎开展市场化业务、盘活资产、信息披露合法合规、及时处理负面舆情。
青岛市区域信用仍将分化,黄岛、崂山、市南等区强者恒强,尾部风险或将边际改善,但化债进度有待观察。青岛市本级综合财力及金融资源协调最强,信用风险较低,但平台市场化转型持续推进,多元化业务面临一定经营风险,政府对于市场化业务形成债务的支持意愿有待观察。黄岛区债务规模较大,但作为省内第一强区具备极强的财政实力及再融资能力;崂山区一般公共预算收入列省内第二、市南区为青岛市政治、经济中心且债务负担均较轻,仍将维持较高信用资质,强区域次优主体或存一定投资价值。市北区位于主中心城区,
青岛啤酒(
81.900,
1.67,
2.08%)、山东港口集团等企业总部聚集,航运贸易业发达,具备一定安全边际。平度、莱西为青岛都市圈和胶东经济圈重要增长极,债务规模相对不大,但距主中心城区较远,财力相对偏低,面临一定债务压力;城阳区综合财力尚可,区域债务率相对不高,但存一定再融资压力。即墨区、胶州市定位于副中心城市,综合财力较强,但债务规模较大,负债率较高,部分平台融资结构有待优化,整体债务负担偏重。李沧区债务压力大,负面舆情频发,基本面尚无实质改善,区域风险易通过互保、往来拆借等方式传导,部分平台融资依赖债券、非标。青岛化债短期着力点在于解决好市场高度关注的李沧区债务问题,并适时推进即墨区、胶州市等其他高负债区域的化债工作,高风险区域信用风险或将边际改善。但青岛市财政资金整体偏紧,动用财政资金大规模化债的可能性不大,东鼎产发集团定位于推动区域产业升级,助力区域化债的具体方式及进度有待关注;资产盘活及扩大城投公司经营性回款在外部需求及回款周期等方面面临一定不确定性;区域城投公司有息债务规模较大,银行体系支持区域化债面临一定压力,同时期限、利率等方面存在一定银政博弈,厘清相关债务性质或需一定时间,另外从公开渠道看,2023 年以来青岛市政府与银行签订战略合作协议情况整体弱于济南、潍坊等市。尾部区域李沧区基本面尚无实质改善,化债进程有待观察,区域估值仍可能受负面舆情扰动,政府支持举措更为明确前预计信用利差较难持续显著收敛,因此弱区域下沉策略仍需谨慎。除区域风险外,城投公司负面舆情、流动性压力、融资结构、市场化业务敞口等个体风险亦不容忽视。
整体看,青岛市化债之路道阻且长,但随着一揽子化债方案的陆续实施及在青岛的逐步落地,积极因素正不断累积,区域债务问题正向着良性健康方向不断发展,具体化债进展有待持续关注。考虑到青岛市重要的区位及经济地位,期待山东省及青岛市政府在金融资源协调及资金支持等方面给予区域更大支持,助力尾部区域信用修复,推动一揽子化债方案发挥更大效果。
https://finance.sina.com.cn/jjxw/2023-10-26/doc-imzsmksk1137282.shtml[ 此帖被Ⅵ歲嘞在2023-10-26 21:13重新编辑 ]